Media
HKU Civil Engineering Researchers Develop Novel Tracking Method to Reveal Spread of Antibiotic Resistance across Hong Kong’s Environment
14 Dec 2025
A research team from the Faculty of Engineering at The University of Hong Kong (HKU) has harnessed citywide genetic data and developed a novel genome-resolved tracking method to uncover precisely how antibiotic-resistant bacteria and their resistance genes move across Hong Kong’s environment, offering vital insights into strategies for safeguarding public health.
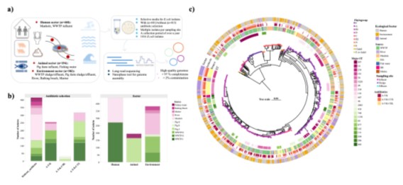
Led by Professor Tong Zhang from HKU’s Department of Civil Engineering, the researchers focused on Escherichia coli (E. coli), a common bacteria that can develop resistance to antibiotics, in Hong Kong’s urban waters, such as rivers and sewage. They tracked both bacterial strains and the small pieces of DNA, called plasmids, that carry resistance genes. This helped them understand how resistance can move between humans, animals, and the environment.
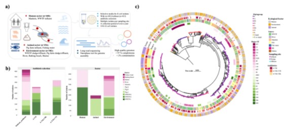
Using a special advanced DNA sequencing technology called Nanopore long-read sequencing, the team analysed 1,016 samples of E. coli collected over a year. These samples represented different types of E. coli isolates, resistance genes, and circular plasmids, allowing researchers to conduct city-wide, high-resolution comparisons.
Analyses showed that many E. coli isolates from different sources are genetically similar, and there were 142 cases where identical E. coli strains were found both in humans and environmental waters. They also identified 195 plasmids present in all three sectors: human, animal, and environment. This suggests that resistance genes can spread via mobile DNA. Laboratory experiments confirmed that some of these plasmids can transfer between bacteria, providing functional evidence of cross-sector bacterial mobility.
This research translates complex genetic data into practical tools by creating a novel quantitative framework to study and measure how different environments are connected in terms of bacteria and resistance genes. In simple terms, urban waters act as meeting points where bacteria and their resistance genes can mix and spread between human, animal, and the environment.
Dr Xiaoqing Xu, the first author of the study, said, “Antimicrobial resistance is not only about where genes are found but also how they move between connected environments. By quantifying ecological connectivity across human, animal, and environmental waters, this study helps explain pathways of resistance dissemination and informs more integrated surveillance and intervention strategies.”
Why is this important for public health? When environments are interconnected, resistance can spread more quickly between humans and the environment. The findings support the development of integrated monitoring systems that combine data from wastewater, the environment, and clinical cases. This can help decision-makers detect early warning signals and prioritise high-risk plasmids and strains for intervention. Additionally, this approach can be adapted for other cities, helping them build a standardised, genome-resolved surveillance framework within the One Health framework, to better assess and manage antibiotic resistance risks.
This research is part of Professor Zhang’s project, supported by the University Grants Committee’s Theme-based Research Scheme (TRS), aimed at supporting academic research efforts of UGC-funded universities on themes of strategic importance.
The study was published in the internationally renowned journal Nature Communications with the title “Ecological connectivity of genomic markers of antimicrobial resistance in Escherichia coli in Hong Kong”.
Link to paper: https://doi.org/10.1038/s41467-025-62455-w
About Professor Tong Zhang
Professor Tong Zhang leads the Environmental Microbiome Engineering and Biotechnology Laboratory at the Department of Civil Engineering of Faculty of Engineering at HKU. His research focuses on the “environmental microbiome.” He has conducted pioneering work on the emerging topic of the “Environmental Dimension of Antibiotic Resistance” in the microbiome field and developed the COVID-19 sewage surveillance system in Hong Kong.
Currently, Professor Zhang is leading an interdisciplinary team of professors from various universities to conduct a Theme-based Research project "Assess Antibiotic Resistome Flows from Pollution Hotspots to Environments and Explore the Control Strategies (T21-705/20-N)". More information about Professor Zhang and the research team can be found at https://smile.hku.hk/.
For media enquiries, please contact:
Faculty of Engineering, HKU
Ms Christina Chung (Tel: 3910 3324; Email: chungmc@hku.hk)
Ms Natalie Yuen (Tel: 3917 1924; Email: natyuen@hku.hk)